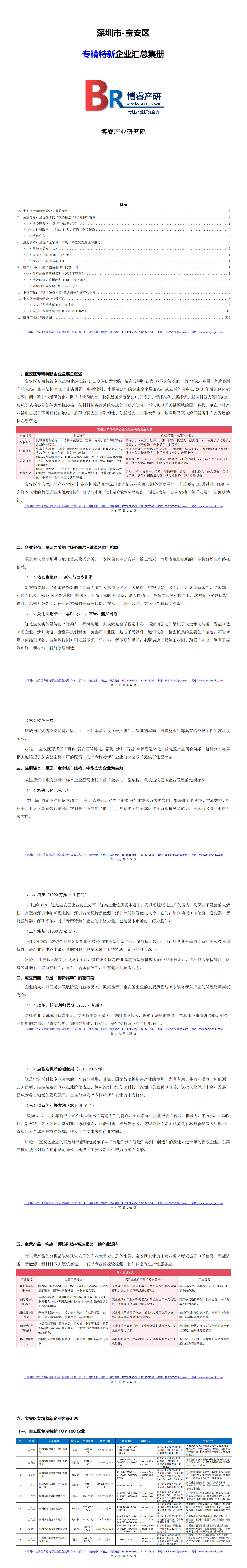
| 宝安区专精特新企业发展分析数据透视表 | ||
| 分析维度 | 主要特征 | 典型代表区域/行业/数据 |
| 企业分布 | 地理集聚性极强,主要集中在新安、西乡、福海、石岩等街道的高新产业园区。 | 新安街道(总部、软件)、西乡街道(机器人、创意设计)、福海街道(激光、装备)、石岩街道(光电显示、新能源)。 |
| 注册资本 | 资本实力雄厚,门槛高。制造业和信息业企业多在1000万元以上,头部企业达数十亿元,外资参与度深。 | 重资本行业:半导体(重投天科)、新能源(格林美)、卫星通信(亚太星通);外资密集:精密模具、电子元件(港资、台资企业)。 |
| 成立日期 | 创新活力持续旺盛。2000年前奠定基础,2014-2019年是爆发增长期(聚焦智能化),2020年后新兴赛道(半导体、储能)企业加速涌现。 | 爆发期(2014-2019):机器人、物联网、AI企业集中成立;新兴期(2020后):第三代半导体、储能、生物医疗企业快速入场。 |
| 主营产品 | 硬科技属性突出,形成“一核多元”体系。核心为电子信息与智能硬件,强势板块为高端装备(机器人/激光),并快速拓展新能源、半导体、医疗器械等新兴赛道。 | 核心:PCB、连接器、芯片、智能终端;强势:工业机器人、激光设备、自动化产线;新兴:储能逆变器、碳化硅材料、体外诊断设备。 |

关于博睿产业研究| 联系电话:0755-28710002 13713772583 | 联系邮箱:286157500@qq.com| 客服QQ:286157500
博睿产业研究 版权所有2011|未经授权禁止复制或建立镜像,否则将追究法律责任。
增值电信业务经营许可证 粤B2-2007342粤ICP备2021060335号